学院概览:扎根陇原的艺术教育基地
音乐舞蹈学院(兼设美育教学研究中心)是beat365中文在线官网下属的二级教学单位,同时承担教育部表演艺术类教学指导委员会甘肃分委会、中央音乐学院远程教育学习中心甘肃分中心的建设任务。学院现设有音乐表演、舞蹈表演、音乐教育三个四年制本科专业。其中,音乐表演专业于2014年获评甘肃省“省级特色专业”,2020年入选“省级一流专业建设点”。目前全院在校生规模836人,形成了颇具活力的艺术人才培养氛围。
学院师资力量雄厚,现有专任教师52人,包括教授9人、副教授20人、博士10人,硕士研究生以上学历教师占比达79.6%。教师团队中荣获重磅荣誉,包括:甘肃省“四个一批”人才、文化部首届“全国青年拔尖人才”、“全国巾帼建功标兵”、甘肃省“劳动模范”、第四届甘肃省“中青年德艺双馨”文艺工作者、第25届“甘肃青年五四奖章”、经典舞剧《丝路花雨》创演40周年“优秀传承个人”、教育部大学生艺术展演优秀指导教师荣誉称号等。
教师在国家级、省级期刊发表学术论文200余篇,出版专著与教材5部。承担教育部人文社科项目、省级重点人才项目、陇原青年创新创业人才项目、省社科规划及教育厅科研项目等60余项。2013年,学院被评为全省“师德先进单位”;2021年,又斩获甘肃省高等教育教学成果二等奖,彰显了教学与科研协同发展的强劲实力。

办学初心:立德树人,锚定艺术育人方向
学院始终坚持党的全面领导,以习近平新时代中国特色社会主义思想为指导,落实立德树人根本任务,强化“五育并举”,将思想政治教育贯穿教育教学全过程。坚守“以本为本”,推进“四个回归”,不断巩固本科教学中心地位。围绕“培养什么人、怎样培养人、为谁培养人”这一根本问题,将社会主义核心价值观深度融入课程体系与教学实践。持续优化人才培养方案,深化教学改革,加强课程思政建设,实现知识传授、能力培养与价值引领的有机统一,努力培养德智体美劳全面发展、具备社会责任感、创新精神和实践能力的高素质艺术专门人才。
培养模式:产学研融合,打造特色育人模式
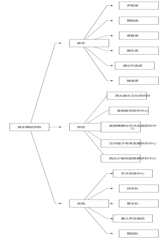
学院构建了教学、科研、实践协同并进的人才培养体系,为艺术人才成长搭建了全方位平台。科研平台方面,下设西北音乐文化研究所、美育教学研究中心、敦煌舞舞台艺术实践研究中心、兰州鼓子传承发展研究中心、西北少数民族歌舞研究中心等多个科研平台;教学系部涵盖声歌、键盘、音乐理论创作、舞蹈表演、音乐教育、民乐与管弦乐等多个领域;实践团队建设方面,组建艺术实践中心及民乐队、管乐队、合唱队、舞蹈队等实践团体,全面保障师生在教学研创、文化传承、社会服务与校园文化建设等方面的需求。
近年来,学院依托甘肃丰富的文化资源与西北民族艺术特色,坚持理论与艺术实践深度融合,聚焦“专业性、技能型、职业化”培养目标,为社会输送了大批优秀表演艺术人才,获得行业与社会的广泛认可。

实践创演:以艺践学,绽放地域文化魅力
学院高度重视实践教学与剧目建设,秉持“教学过程实践化,学生能力职业化” 理念,积极探索将传统文化与非物质文化遗产融入现代艺术教育的路径。先后创排《萨娜玛珂》、《黄河之滨也很美》、《百年党史话党恩》等多部具有鲜明地域与民族特色的舞台作品,在艺术创作领域成果丰硕。

通过校企合作、校政联动及“文艺轻骑兵”“文化惠民”“高雅艺术进校园”等多元渠道,学院积极组织师生参与社会服务与文化传播,围绕“一带一路”倡议和学校“文化、旅游、传媒、艺术”专业集群建设,不断提升服务地方经济社会发展的能力。

思政育人:艺术与思政融合,筑牢育人根基
思想政治工作格局:学院坚决落实“三全育人”要求,将思想政治工作贯穿办学治院各环节。严格执行“第一议题”制度,院领导带头讲授党课与思政课,通过中心组学习、“三会一课”等强化理论武装,引导师生坚定“四个自信”,做到“两个维护”。将立德树人成效纳入教师评聘考核体系,弘扬教育家精神,夯实为党育人、为国育才的思想根基。推动“课程门门有思政,教师人人讲育人”,将思政元素有机融入专业教学、艺术实践与日常管理,构建思政课程、课程思政与日常思政相互支撑的育人体系。
思政课程与艺术实践融合:实现《习近平总书记关于教育的重要论述研究》课程全覆盖,推进思政课程与课程思政同向同行。学院结合专业特色,通过主题音乐会、党史合唱创作、爱国歌曲展演等艺术形式,使思政教育接地气、入人心,实现“知识传授、价值引领、实践养成”有机统一。
学院持续开展党史学习教育与党纪学习,举办多项艺术展演与教学成果展示活动,如教师音乐会、班级音乐会、思政教学成果舞蹈晚会等,以“艺术+思政”模式拓宽育人途径,强化思想政治工作的感染力与实效性。
美育服务:以美润心,赋能社会发展
“传承文化 美育之韵”社会实践:2024年7月,学院组织师生赴庆城县太白梁乡开展“三下乡”暑期社会实践,通过音乐、舞蹈、美术及非遗手工艺教学,为当地学生提供美育启蒙。活动获《人民日报》报道肯定,被誉为“新时代美育教育的生动样本”。

全校美育公选课程:2024年起,学院面向全校开设《电影经典音乐赏析》《中外交响乐经典作品赏析》《唱歌》《非遗美育》《民族乐器鉴赏》等10门美育公选课,选课人数逾千,课程成绩纳入PU口袋学分系统,有效拓展了学生的审美视野与人文素养。

声乐、器乐与舞蹈美育:举办“音润人心”教学实践音乐会,强化“以乐化人、以美育人”;开展竹笛教学、室内乐展演等系列活动,与多所高校及中学联动,提升学生审美与实践能力;依托民族民间舞、敦煌舞等特色资源,通过讲座、公开课、展演等形式推进美育融入日常;“雁音陶笛社团”持续开展美育实践中标项目,举办草坪歌会、陶埙绘画演奏等活动,并积极申报新文科实践创新项目,成为校园美育的重要载体;学院师生艺术团受邀赴榆中、张掖等地参与丰收节、艺术节展演,以高质量文艺演出服务乡村文化振兴,丰富群众精神文化生活,强化校地合作与文化赋能;成功承办甘肃省教育系统“百万师生唱响祖国”爱国歌曲展演,共有21所大中小学2356人参与,展现学院组织能力与社会影响力,有效激发广大师生爱国热情。







美育科研与学术参与:李莉教授《舞蹈美育:敦煌舞蹈育人实践研究》即将出版;教师团队在《教育与实践》《教育发展研究》等期刊发表多篇美育论文;学院加入“全国高等音乐教育联盟”,并将于2025年承办甘肃省大学生美育合唱展演。

未来展望:乘势而上,谱写发展新篇
站在新的历史起点,音乐舞蹈学院将继续以习近平新时代中国特色社会主义思想为指导,以本科教育教学审核评估为契机,坚守“学生中心、产出导向、持续改进”理念,深化“政治建校、质量立校、特色强校、从严治校”实践,持续优化人才培养机制,强化美育与社会服务功能,为加快建设高水平应用型大学、服务文旅强省战略贡献更大力量。
供稿:音乐舞蹈学院






Copyright © beat·365(中文)在线唯一官网 all rights reserved 陇ICP备14001863号-1
甘公网安备 62010202000950号